第一节 一审判决
行政诉讼判决,是指法院审理行政案件终结时,根据审理所查清的事实, 依据法律规定对行政案件实体问题作出的结论性处理决定。 行政诉讼判决是法院行使国家行政审判权对行政机关进行监督的集中体现,是法院处理解决争议的基本手段, 也是法院审理行政案件和当事人参加诉讼的结果的表现形式。
《行政诉讼法》明确确定了行政诉讼一审判决的八种方式, 分别为驳回原告诉讼请求判决、撤销判决、履行判决、给付判决、确认违法判决、确认无效判决、 变更判决和被告承担继续履行、采取补救措施或者赔偿损失等责任判决。 从应试上,以列举式的方式讲授判决形式,对于考生做题而言,迷宫一样的关系会将考生的思维扰乱, 为保证做题思路的明晰,我们此处遵照逻辑步骤,一层一层地来讲。

程序轻微违法,但对原告权利不产生实际影响属于不能撤销的情形, 有下列情形之一,且对原告依 法享有的听证、陈述、申辩等重要程序性权利不产生实质损害的, 属于“程序轻微违法”:第一,处理期限轻微违法;第二,通知、送达等程序轻微违法; 第三,其他程序轻微违法的情形。
一、具体行政行为合法时的判决形式
在2014年《行政诉讼法》中,法院经审理认为被诉具体行政行为合法时,法院应当判决驳回原告诉讼请求。 其中背后的逻辑是“具体行政行为合法一被告胜诉、原告败诉一驳回原告诉讼请求”。被诉行政行为合法须同时满足以下五个条件:
- 主体合法。即行政主体遵守法律的授权开展行政活动,不同部门的行政机关各司其职,上下级行政机关各安其位。
- 证据确凿。即行政行为所依据的证据确实可靠,并足以证明行政行为认定事实的存在。
- 适用法律、法规正确。即被诉行政行为所适用的法律、法规及相应条款正确合理。
- 符合法定程序。即被告作出的行政行为必须符合法律规定的行政程序。
- 没有滥用职权和明显不合理现象的存在。
与行政复议不同,行政诉讼在被诉行政行为合法时,并不存在维持判决或者确认合法判决, 那是因为法院是外部的、中立的第三方主体,不便于通过维持判决为行政机关的行为合法性作背书。
若被诉行为是行政不作为时,命题人对行为合法的表述往往是“原告申请被告履行法定职责或者给付义务理由不成立”或“被告已经履行了法定职责”。
二、具体行政行为违法时的判决形式
(一) “作为”违法
具体行政行为可以分为行政作为与行政不作为。行政作为是指行政主体积极改变行政相对人现有权利义务状态的具体行政行为,如行政处罚、行政强制、行政征收和颁发许可证等。行政行为具备下列情形之一的即构成违法:超越职权,主要证据不足,适用法律、法规错误,违反法定程序,滥用职权或明显不当。
1. 撤销判决
被诉行政行为是行政作为时,一审判决形式主要是撤销判决,“能撤销就撤销”。 撤销判决之所以会成为首选,是因为撤销法律后果的彻底性,撤销诉讼系人民请求除去加诸己身之违法行为。 我们在专题五“具体行政行为概述”中讲授过,当行政行为被撤销后,要溯及既往地失去效力, 该行为曾经产生的法律效果和效力要回溯到行为原点上,“辛辛苦苦一整年,一夜回到解放前”, 最终能够让一个对当事人产生过深深伤害的行政作为“仿佛没有发生过”“仿佛没有存在过”,有利于最大程度地维护当事人的利益。
撤销判决可分为:(1)全部撤销,适用于整个行政行为全部违法或行政行为部分违法但行政行为不可分; (2)部分撤销,适用于行政行为部分违法、部分合法,且行政行为可分,法院只作出撤销违法部分的判决。
2. 确认判决
确认判决是指法院通过对被诉行政行为的审查,确认被诉行政行为违法或无效的一种判决形式。 撤销判决和确认判决的关系是“能撤销就撤销,不能撤销则确认”,这说明对于违法的行政作为,撤销判决是首选, 而确认违法判决是备胎。只有在没有撤销对象或存在特殊原因无法撤销的情况下,才会适用确认违法或无效判决,具体而言:
(1)被诉行政行为违法应当撤销,但撤销将给国家利益和公共利益带来重大损失的。通常情况下,被诉行政行为违法, 法院应当作出撤销判决,通过撤销被诉行政行为保护当事人的合法权益,让行为的效力及效果回溯到行为作出的原点: 但如果撤销该行政行为将会给国家利益和公共利益带来重大损失,从维护国家利益和公共利益的大局出发,法院不应作出撤销判决, 而应作出确认违法判决。
某县自然资源和规划局为东光房地产公司颁发了《建设工程规划许可证》,并建立了房屋。万某认为自然资源和规划局发放许可违法,将本应规划为绿地的部分规划为了商品房,于是起诉。法院经审理认为许可行为违法,但本案无法撤销该许可行为。因为如果要撤销,那么就要让许可行为“仿佛没有发生过”“仿佛没有存在过”,已建好的商品房需要被炸为平地。不仅浪费了公众资源,而且撤销许可会导致诸多法律关系处于不确定的状态,有损公众利益。于是法院应当判决确认许可行为违法。
(2)被告改变原违法行政行为,原告仍要求确认原行政行为违法的。在诉讼中,行政机关依据职权改变原行政行为, 但如果原告不撤诉,依然要求法院对原行政行为的违法性作出确认,相应地, 法院仍需要对原行政行为的合法性进行审查并作出判决。如果法院审理认为原行政行为违法,但由于该行为在诉讼中已被撤销或改变, 早已不复存在,就没有可供法院撤销的内容了,那么,法院应当判决确认该行政行为违法。
(3)行政行为程序轻微违法,但对原告权利不产生实际影响的。
区公安局向小新送达罚款500元的行政处罚决定书,但是该决定书超过了法定送达时间,延期1天后才送达,小新起诉。 法院经审理认为实体内容合法,小新确实需要被罚款500元,但程序有轻微瑕疵。 此时,由于当享人的实体权益并未受到影响,不需要撤销,确认违法即可。
(4)被诉行政行为违法,但不具有可撤销内容的。被诉行政行为违法,法院可以作出撤销判决, 但在被诉行政行为不具有可撤销内容时,法院就只能作出确认违法判决。 关于不具有可撤销的内容,同学只需要形象地记住“不能一夜回到解放前”,行为无法溯及既往时,就会不具有可撤销的内容。
A市张某到C市购货,因质量问题,张某拒绝支付全部货款,双方发生纠纷后 货主即向公安机关告发。C市公安机关遂以诈骗嫌疑将张某已购货物扣留并对张某采取留置盘问审查措施。 两天后释放了张某,但并未返还所扣财物。张某欲提起行政诉讼。如果法院受理起诉,可能作出的是何种判决?
答:公安机关不当干预普通经济纠纷,此乃违法行政行为。 对于扣货行为,由于货物可退还,所以,完全能够溯及既往,于是应当判决撤销。 而对于扣人行为,题干表明“两天后释放了张某”,人身自由一旦失去,无法退还,无法仿佛没有留置过,不能“一夜回到解放前”, 所以应当确认留置盘问决定违法。同时,在应试中,考生应当特别注意,限制人身自由的行为, 命题人必须在题目中明确指出“释放了”“执行完毕了”等字眼,才会适用确认违法判决。
(5)行政行为有实施主体不具有行政主体资格、没有依据或行为的内容客观上不可能实施等重大且明显违法情形, 原告申请确认行政行为无效的,法院判决确认无效。无效行政行为的法律后果为自始无效、当然无效和确定无效, 由于该行政行为从行为伊始就不具有任何法律上的药束力,自然没有可供法院撤销的内容。于是,法院应当确认行政行为无效。
《行政诉讼法司法解释》第99条有下列情形之一的,属于行政诉讼法第七十五条规定的“重大且明显违法”:
(一)行政行为实施主体不具有行政主体资格;
(二)减损权利或者增加义务的行政行为没有法律规范依据;
(三)行政行为的内容客观上不可能实施;
(四)其他重大且明显违法的情形。
3. 变更判决
变更判决是指法院经审理,认定行政处罚明显不当,或者其他行政行为涉及对款额的确定、认定确有错误的, 直接改变行政行为的判决。鉴于司法权与行政权的界分,变更判决的适用范围不应太广。变更判决的适用范围只包括如下两处:
(1)行政处罚明显不当。有两个条件要求:第一,只能针对行政处罚行为作出; 第二,行政处罚行为明显不当。法院并非对所有违法的行政处罚行为都有权变更,法院只能对明显不当的行政处罚行为适用变更判决。
对于明显不当的行政处罚行为,法院既可以判决撤销,也可以判决变更,这 取决于法院的裁量。
(2)其他行政行为涉及对款额的确定、认定确有错误的。 第一,其他行为是指除了行政处罚以外的行政行为,包括行政征收、行政给付和行政奖励等。 第二,款额认定或确定有误。款额认定有误,是指行政机关对客观事实的认定有误, 例如行政机关按照营业额计算的缴税数额,营业额认定有误。款额确定有误,是指行政机关的决定认定的基本事实成立,但在金额计算上存在主观失误。
本条规定为“可以”作出变更判决,而不是一定要作出变更判决, 法院还有撤销判决等其他选择,这也就意味着,法院有双重选择,既能作出变更判决也能作出撤销判决。 一旦圃于各种客观条件难以对行政行为内容作出判断时,法院作出变更判决的基础欠缺,就不宜作出变更判决,而应该选择撤销判决。 在确定行政行为对于款额的确定、认定存在错误后,法院能够完全确定准确款额的情况下,才可以适用变更判决。 否则,应当适用撤销判决,并可以责令行政机关重新处理。所以我们说“处罚显失公正、其他行为款额有误可撤可变”。
(二) “不作为”违法
1. 能作为就作为
既然行政机关不作为违法,那么判决形式就应该是其反面的“作为”。 比如小新法考成绩合格,某司法局不予许可,法院认为不作为违法,则判决形式应当作出“作为”判决,要求司法局为小新颁发许可证。 具体而言,作为判决分为履行判决、给付判决和责令被告重新处理判决。
(1)履行判决
行政不作为是行政主体应当履行某种法律职责,能够履行而不履行的行为。 只要行政机关在某种状态下“当为不为”就构成了不作为,对于被告应当作出某种具体行政行为而没有作出, 法院应当判决被告履行职责。履行判决必须同时满足三个条件:
- “当为”,被告负有履行某项义务的法定职责。这是法院作出履行判决的前提。
- “能为”,被告有能力履行。
- “不为”,被告没有履行该法定职责。没有履行包括不履行和拖延履行两种。不履行是指行政机关明示拒绝履行法定职责; 拖延履行是指行政机关不及时履行自己的法定职责,或者是否履行态度不明确。
法院判决被告履行法定职责,应当指定履行的期限,因情况特殊难以确定期限的除外。
积极不作为与消极不作为不同,积极不作为是向当事人作出不予履行的法律文书,比如不予许可的决定,不予公开的决定。 行政机关明确拒绝履行职责,当事人起诉,法院审理被诉行为违法,那么,需不需要通过撤销判决首先将该决定的效力否定, 而后再要求行政机关履行义务呢?
我国司法解释对此作出了肯定性答复,《关于审理政府信息公开行政案件若干问题的规定第9条规定, 被告对依法应当公 开的政府信息拒绝或者部分拒绝公开的,人民法院应当判决被告在一定期限内公开, 并撤销或者部分撤销被诉不予公开决定。除了判决履行职责之外,之所以还需要撤销拒绝性决定, 是因为被告能够履行职责“逻辑上的先决条件是先要排除已存在的拒绝处分”。
(2)给付判决
给付判决是指被告负有公法的给付义务,但没有履行给付义务,法院判决给付的判决形式。 原告申请被告依法履行支付抚恤金、最低生活保障待遇或者社会保险待遇等给付义务的理由成立, 被告依法负有给付义务而拒绝或者拖延履行义务且无正当理由的,法院可以判决被告在一定期限内履行相应的给付义务。
履行判决与给付判决均为“作为类”判决,但适用的范围有所不同。 履行判决,又被称为课予义务判决,其诉讼目的在于请求行政机关作出特定具体行政行为。比如颁发许可证等。 给付判决,又被称为一般给付判决,其诉讼目的可能是任何一种非行政行为之给付。
要说明一般给付诉讼的意涵,可用减法的方式,除了请求 行政机关作出具体行政行为的履行判决之外, 剩下的请求行政机关“作为”的请求,均被归类为给付判决。在德国,除了具体行政行为之外的法律行为和事实行为,均可提起给付诉讼; 但中国大陆的行政诉讼制度中,由于事实行为不可受案,同时,返还财产、排除妨碍和恢复原状等非财产性义务又没有列入法律中。 所以,给付判决的范围就只剩下支付抚恤金、最低生活保障待遇或者社会保险待遇等金钱类义务。
技术流:在应试中,考生只需要记住,履行判决针对的是具体行政行为,给付判 决针对的是金钱。
2018年《行政诉讼法 司法解释》第93条第2款规定:“人民法院经审理认为原告所请求履行的法定职责或者给付义务明显不属于行政机关权限范围的, 可以裁定驳回起诉。”这主要是为了防止有人滥诉,随意向行政机关提出请求,在被拒绝之后,又向法院起诉,而这些请求很明显是在“胡搅蛮缠”, 如果法院对于这些案件都得立案、都得审理的话,会浪费许多司法资源。
(3)答复判决
履行和给付判决都是在“作为”的裁判时机成熟的情况下作出的判决形式,如果裁判时机不成熟,为避免司法过度干预行政, 法院应当判决被告在一定期限内重新处理、作出答复。
裁判时机不成熟就是指“尚需被告调查、裁量”,也就是说,行政机关需要对相应的 行政事项进一步调查核实,经过仔细地斟酌、裁量才能作出行政决定。法院不宜代替行政机关调取证据、不宜代替行政机关作出专业判断。 而答复判决的优势是它只是要求行政机关重新处理,但行政机关如何处理,决定权还在行政机关自已手中,这一点体现了司法权对于行政权的尊重。
法院判决时,明确知道做什么,那就判决履行或给付,全面满足原告的诉讼请求,通俗地说,履行和给付判决是法院向被告指出一条唯一的路: 如果法院还不知道该做点啥,那就把判断权交给行政机关自已,让它自己去处理,法院不要越俎代庖。通俗地说, 答复判决意味着法院只是让被告继续往前走,但被告到底走哪条具体的路法院并不干涉,让被告自己去选。
刘林向区民政局提出申请,要求其履行评定刘清为烈士的法定职责。被告对原 告的审请事项未作任何处理。当事人不服,经过复议后起诉,法院审理查明被告急于履行职责行为, 对原告不理不躲的行为违法。但刘清是否为烈士,自前证据不足。
问:本案法院应当如何判决?
答:新处理判决。因为证据不足,法院无法直接判决被告履行职责确认刘清为烈 士,所以,法院只能判决“责令被告区民政局在本判决生效后60日内对刘林的审请事项作出处理意见”。
2. 不能作为则确认
被告不履行法定职责,但判决责令履行法定职责已无实际意义时,法院应当确认不作为违法。 被告不履行法定职责,通常应作出履行或给付判决,判令被告积极履行职责,满足当事人诉求; 但在被告履行法定职责已为时过晚,达不到对原告救济目的时,法院判决责令被告履行法定职责已无实际意义, 在此情况下法院应当作出认定被诉行政行为违法的确认判决。
夜夜笙歌歌厅开设在某居民小区中,小区居民张某不堪噪声污染,请求生态环 境局予以制止,生态环境局对张某请求不理不躲,张某经过复议后起诉。法院经审理查明,生态环境局不履行职责行为违法, 但在诉讼中,该歌厅因经营不善已然倒闭。
问:本案法院应当如何判决?
答:法院应判决确认违法。由于歌厅倒闭,噪音不复存在,被告履行职责已然毫无必 要,所以,法院应当判决确认不作为违法。如果题干中没有“该歌厅因经管不善已然倒闭”这一信息 ,法院的判决形式就应当是“判决被告履行职责,制止噪音扰民行为”。
三、几种类型判决的特别说明

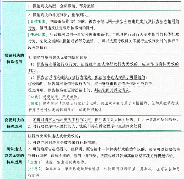
(一) 撤销判决的特殊适用
1. 撤销判决的补充判决:重作判决
重 作判决是指法院判决被告重新作出具体行政行为,重作行为不具有独立性,必须以撤销判决为前提,形象地说就是, 重作判决是撤销判决的“跟屁虫”。法院判决重新作出行为的,被告不得以同一事实和理由作出与原行为基本相同的行为, 但因违反法定程序被撤销的除外。
(1) “基本相同”的判定。
重新作出的具体行政行为与原具体行政行为基本相同,必须同时满足以下条件:
①事实依据相同,即行为据以认定的主要事实和证据相同:
②法律依据相同,即适用的法律、法规或规章等相同;
③结果相同,即处理结果相同
也就是说,被告在重作时,在法律依据、事实依据或行为处理结果三个要素中,至少有一个要素与原来的行政行为明显不同, 否则,就是行政权对司法权威的貌视。
(2)程序违法性的例外。
因为程序本身具有独立性,不一定会直接影响当事人的实体权利义务。 比如,法院认为某公安局罚款2000元未听证,以程序违法为由予以撤销。 但撤销后,行政机关补正了听证程序,还是可能会发现并未获得任何新证据, 行政机关自然只能适用同一事实和理由作出与原行为基本相同的行为,这并不是行政机关有意貌视司法。
(3)违反的后果。
①可诉法院判决撤销行政机关的行政行为后,公民、法人或者其他组织对行政机关重新作出的行政行为不服向法院起诉的, 法院应当依法立案。这是因为原行为被撤销之后,后果是“一夜回到解放前”, 视同原行为不存在,当事人对新的行为起诉,哪怕新的行为和原行为内容相同, 但是也是行政机关在另外一个新的日期作出的影响当事 人权利义务的独立行为,自然可诉,并不构成重复起诉。
②司法建议行政机关以同一事实和理由重新作出与原行政行为基本相同的行政行为,法院应当判决撤销或者部分撤销, 并根据《行政诉讼法》第96条第(4)项的规定处理。
《行政诉讼法》第96条行政机关拒绝履行判决、裁定、调解书的,第一审人民法院可以采取下列措施:
(一)对应当归还的罚款或者应当给付的款额,通知银行从该行政机关的账户内划拨;
(二)在规定期限内不履行的,从期满之日起,对该行政机关负责人按日处五十元至一百元的罚款;
(三)将行政机关拒绝履行的情况予以公告;
(四)向监察机关或者该行政机关的上一级行政机关提出司法建议。接受司法建议的机关,根据有关规定进行处理,并将处理情况告知人民法院;
(五)拒不履行判决、裁定、调解书,社会影响恶劣的,可以对该行政机关直接负责的主管人员和其他直接责任人员予以拘留:情节严重,构成犯罪的,依法追究刑事责任。
2. 撤销判决和确认无效判决的转换
“诉什么,审什么,判什么”是行政诉讼的一条一以贯之的逻辑线索,当事人起诉的诉讼请求会直接决定后续的审理对象和判决对象。 如果当事人起诉要求撤销,法院认为构成撤销,那就支持当事人的诉讼主张:如果法院认为不构成撤销, 那一般就应当反对当事人的诉讼主张,法院会选择判决驳回原告诉讼请求。 但2018年《行政诉讼法司法解释》规定了一种例外情形,《行政诉讼法司法解释》第94条第1款规定: “公民、法人或者其他组织起诉请求撤销行政行为,人民法院经审查认为行政行为无效的,应当作出确认无效的判决。” 这是因为可撤销和无效行为均是两种违法行政行为,只是违法程度有所不同而已,可撤销是一般违法,而无效是明显且重天违法。 既然均属于违法情形,当事人也很难像法学家那样有能力精准地界定“一般违法”与“明显且重大违法”, 如果直接驳回当事人诉讼请求,法院也于心不忍,所以就创制了“判决形式转换制度”,将撤销之诉自动转换为确认无效之诉。
类似的,当事人起诉确认无效,法院发现不构成确认无效,正常情况法院应当反对当 事人的诉讼主张,也就是判决驳回当事人诉讼请求。不过,法律制度还是给了当事人一线生机司法解释规定确认无效诉讼也可以转换为撤销诉讼, 2018年《行政诉讼法司法解释》第94条第2款规定,当事人起诉请求确认行政行为无效, 法院审查认为行政行为不属于无效情形,经释明,原告请求撤销行政行为的,应当继续审理并依法作出相应判决。 当然原告拒绝变更的话,法院只能判决驳回原告诉讼请求了。
考生仔细甄别两种转换制度的细节,会发现“撤销诉讼一→确认无效诉讼”(由低到高)不需要经过当事人同意, 而“确认无效诉讼一撤销诉讼”(由高到低)应当经过当事人同意,如果当事人不同意诉讼类型转换,那就只能判决驳回其诉讼请求。
除此以外,还应区分另外一种情况:如果原告请求撤销行政行为,但超过法定起诉期 限的,法院应当裁定驳回起诉。如果经过原告同意,确认无效诉讼转换为撤销诉讼, 但撤销诉讼是有起诉期的限制的,就像我们在专题一五讲授的,行政诉讼一且超过了起诉期,法院应当裁定不予立案, 已经受理的也应裁定驳回起诉。因为原告起诉超期,法院爱莫能助,就没有办法帮助原告实现诉讼请求的转换,只能裁定驳回起诉了。
(二) 变更判决的特殊适用
法院对行政处罚行为作出变更判决,原则上只能减轻不能加重,不得加重原告的义务或者减损原告的权益。 这主要是为了保护公民、法人或者其他组织的诉权, 消除公民、法人或者其他组织在起诉时面临可能被加重或减损权益的种种顾虑而作出的规定,这类似于 刑事诉讼法中的“上诉不加刑”。 不过,“上诉不加刑”也有例外,在检察院抗诉等情形下可以加重。 与此类似,在行政诉讼中,法院原则上不得加重对原告的处罚,但利害关系人同为原告,且诉讼请求相反的除外。 这里我们借助刑事诉讼法的“上诉不加刑”的原理,来理解行政诉讼 中该条款的规定。
甲市原市长季某一审被判决15年,假设季某上诉,要求减轻刑罚,公诉机关检察院抗诉要求加重型罚。此时二审法院面对着“加重”“减轻”两个针锋相对的观点,究竞如何处理,这取决于哪方观点更合乎法律规定,如果二审法院认为检察院的观点在理,是可以加重刑罚的。
类似的,张三打李四,公安局罚款张三500元,张三认为处罚过重,提起诉讼,受害人李四认为处罚过轻,提起诉讼(利害关系人李四同为原告,且诉讼请求相反)。法院如果认为李四的观点更为合法合理,是有可能支持李四的主张,加重对于张三的处罚的。
在本知识点上,刑事诉讼和行政诉讼的结构是高度类似的。
(三) 确认违法或者无效的特殊适用
法院判决确认违法或者无效的:
- 可以同时判决责令被告采取补救措施。
- 可能给原告造成损失,经释明,原告请求一并解决行政赔偿争议的,法院可以就赔偿事项进行调解; 调解不成的,应当一并判决。法院也可以告知其就赔偿事项另行提起诉讼。
法院不能主动判决赔偿。
如果原告一审自己遗漏赔偿请求,法院既可以释明后一并判决,也可以告知另行起诉。
(四) 撤销判决与复议决定的关系
1. 撤销判决与复议改变
复议决定改变原行为违法的,法院判决撤销复议决定时应责令复议机关重新作出决定或者判决恢复原行政行为的法律效力。
复议改变后的基本逻辑线索是:“被告(复议机关)一→审理对象(复议决定)一→判决 对象(复议决定)”,这是符合“诉什么、审什么、判什么”的诉讼线索的,那么如果法院将改变后的复议决定撤销自然也只能要求复议机关自已重作了。诉的是复议机关,审的是复议机关,撤的是复议机关,那么要求重作的只能还是复议机关。
除了责令复议机关重新作出复议决定外,2018年《行政诉讼法司法解释》还增加了 一个新的处理方案一一判决恢复原行政行为的法律 效力。如果法院认定复议改变错误, 而原行为合法的话,那么传统的责令复议机关重作固然可以,但是程序繁、浪费法律资源。 法院不如直接一步到位判决恢复原行为的法律效力来得于脆,所以,新司法解释增加了“恢复原行政行为的法律效力”的情形。
2. 复议维持与撤销判决
复议决定维持原行为的,法院应当对复议决定和原行政行为一并作出裁判。
复议维持后的基本逻辑线索是:“被告(原机关和复议机关)一→审理对象(原机关和复议机关的行为)→判决对象(原机关和复议机关一并裁判)”,这也是符合“诉什么、审什么、判什么”的诉讼线索的,“诉两个,审两个,判两个”。具体而言,可以区分如下四种情况:
(1)撤销原行政行为和复议决定,可以判决作出原行政行为的行政机关重新作出行政行为。
原行为罚款500元,当事人提起复议,复议机关维持原行为的合法性,当事人不服,提起诉讼。 法院认定罚款500元违法,罚款违法对应的判决形式应当是撤销判决。 同时,原行为违法,复议维持决定自然违法,法院应当将复议决定一并撤销。但还有另外一个问题, 如果涉及重作的话,由哪一个机关重作呢?答案是原机关。虽然复议维持后,审理对象为原行为和复议维持, 但维持本身并没有独立的内容,其内容的合法性是依附于原行为之上的,主要的审理对象还是原行为的合法性, 所以,要求重作的只能是原机关。
(2)判决作出原行政行为的行政机关履行法定职责或者给付义务,应当同时判决撤销复议决定。
原行为是不予许可,当事人提起复议,复议机关维持原行为的合法性,当事人不服,提起诉讼。 法院认定不予许可违法,复议维持决定受到牵连而违法。对于原行为判决形式自然是履行判决,复议维持违法则应当将其撤销。
(3)原行政行为合法,复议决定违法的,应当判决确认复议决定违法或撤销复议决定,同时判决驳回原告针对原行政行为的诉讼请求。
原行为罚款500元,当事人提起复议,复议机关维持原行为的合法性,当事人不服,提起诉讼。 法院认定原行为合法,但复议程序违法。那么,原行为合法,判决形式自然是驳回原告诉讼请求,而复议程序违法, 法院应根据程序违法的程度选择判决确认复议决定违法或撤销复议决定。
(4)原行政行为不符合复议或者诉讼受案范围等受理条件,复议机关作出维持决定的,法院应当裁定一并驳回对原行政行为和复议决定的起诉。
2012年1月1日,县公安局罚款张某500元。2018年1月1日张某提起复议,复议机关县政府维持罚款决定合法性。 事人不服于2018年2月10日提起诉讼。法院审理查清原行为于2012年作出,超过了行政诉讼起诉期, 不符合行政诉讼受理条件那么法院应当裁定一并驳回对原行政行为罚款500元和复议维持决定的起诉。 这里一定要注意的是,由于不符合受案条件,法院不是判决驳回诉讼请求,而是裁定驳回起诉。

四、宣判制度
法院对公开审理和不公开审理的案件,一律公开宣告判决。
当庭宣判的,应当在10日内发送判决书;定期宣判的,宣判后立即发给判决书。
宣告判决时,必须告知当事人上诉权利、上诉期限和上诉的法院。
A市张某到C市购货,因质量问题,张某拒绝支付全部货款,双方发生纠纷后货主即向公安机关告发。 C市公安机关遂以诈骗嫌疑将张某已购货物扣留,并对张某采取留置盘问审查措施。 两天后释放了张某,但并未返还所扣财物。张某欲提起行政诉讼,如果法院受理起诉,可能作出的是何种判决?(2002年·卷二·97题,不定项)
A. 维持判决
B. 撤销判决
C. 赔偿判决
D. 确认判决
答案:BCD。考生应首先确定扣留货物和留置盘问决定均为违法行为, 因为命题人题干中交代的信息已较为明确一一行政机关不当插手私人经济纠纷。 然后,对于扣留货物行为是可以撤销的,而对于限制人身自由的留置盘问,没有可撤销的内容, 应当判决确认违法,同时,对当事人带来的损失行政机关应当赔偿。
某镇政府以一公司所建钢架大棚未取得乡村建设规划许可证为由责令限期拆除,该公司逾期不拆除,镇政府现场向其送达强拆通知书,组织人员拆除了大棚。该公司向法院起诉要求撤销强拆行为。如一审法院审理认为强拆行为违反法定程序,可作出的判决有?(2015年·卷二·99题,不定项)
A. 撤销判决
B. 确认违法判决
C. 履行判决
D. 变更判决
答案:B。由于大棚已经拆除完毕,无法复原,因此不具有可撤销内容,法院应当判决确认强拆行为违法,而 不应判决撤销拆除行为。故而、本题B项正确,A、C、D项错误。
